微成都报道7月2日证监会网站显示,四川腾盾科创股份有限公司(简称“腾盾科创”)在四川证监会辅导备案,启动IPO进程,辅导机构为中金公司。
据了解,这是继纵横股份(688070.SH)、中无人机(688297.SH)、立航科技(603261.SH)成功上市之后,成都又一家无人机企业向A股市场发起冲刺。

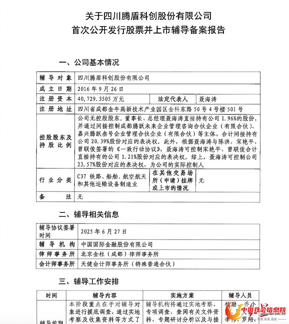
公开信息显示,腾盾科创创立于2016年,注册资本4.07亿元,是国内智能飞行器研发制造及其应用技术发展的头部企业,国家级专精特新“小巨人”企业,专注于为客户提供性能卓越、安全可靠、智能高效的无人机系统及其应用解决方案。公司下设腾盾科技、腾盾商用、腾英航空、良远科技、极赛斯科技、北京腾盾等子公司。
作为国内智能飞行器领域的头部企业,腾盾科创产品主要包括固定翼无人机、水陆两栖无人机等,先后研制出了全球首款的双发、三发、四发大型固定翼无人机与国内首款水陆两栖无人机。其自主研制的双尾蝎系列、混江龙、没羽箭以及无人运输机等无人机系统,已广泛应用于应急救援、气象服务、广域巡护、航空运输等领域。

▲图源:公司官网
股权结构方面,辅导文件显示,腾盾科创无控股股东。董事长、总经理聂海涛合计间接持有公司20.39%股份对应的表决权。此外,根据聂海涛与陈洪、宋艳平、曾联俊签署的《一致行动协议》,聂海涛可控制宋艳平、曾联俊合计直接持有的公司1.21%股份对应的表决权。综上,聂海涛可控制公司23.57%股份对应的表决权,为公司的实际控制人。
创始人聂海涛1986年毕业于南京航空学院(现南京航空航天大学),历任成都飞机设计研究所副总师、副所长并先后参与了歼-10飞机、枭龙飞机的研制。
另据天眼查显示,今年6月腾盾科创刚刚完成新一轮股权融资。本轮融资由赣州发展集团、瑞相投资、华控基金、梵天股权共同投资。
【编辑:徐雅静】